德州扑克单机-德州扑克下载

就业信息

就业信息

当前位置:德州扑克单机-德州扑克下载 > 就业信息 >

本科可报!郑州医药健康职业学院招聘辅导员、教师等工作人员

发布时间:2023-02-05 19:17    浏览次数:
一、学校简介
 
郑州医药健康职业学院位于底蕴悠久、文化厚重、包容并蓄的中原大地,是经河南省人民政府批准、教育部备案的一所全日制医药类普通高等专科院校。学校位于岐黄文化发祥地郑州市新密市,学校规划占地1500亩,校舍规划建筑面积30万平方米,紧邻商登高速、343国道,交通便利,毗邻九里山风景区、微水湖游览区,洧水河畔,环境温馨宜人。
学校设有护理学院、康养学院、药学院、检验学院、口腔学院、管理信息学院等二级学院。开设有护理、护理(母婴护理方向)、护理(社区护理方向)、护理(口腔护理方向)、护理(康复护理方向)、护理(ICU护理方向)、护理(老年护理方向)、口腔医学技术、药学、药品生产技术、、药品经营与管理、医学检验技术、康复治疗技术、康复治疗技术(心肺康复方向)、康复治疗技术(盆底康复方向)、食品营养与健康、社区康复、老年保健与管理、现代家政服务与管理、市场营销、大数据技术等21个专业(专业方向)。
学校全面贯彻“人才强校”的战略思想,切实加强高层次人才队伍建设,精英云集、人才荟萃。学校始终以谋中原之强盛、践医学之仁心、求育人之本真为己任,紧跟我省加快医学教育创新发展步伐,注重学生素质全面提高和可持续发展能力的培养,以人才培养为中心,以师资团队建设为重点,以专业建设为平台,以教育教学改革为关键,以基础条件为保障,继承与创新并举,建成以医药为核心的大健康主体,辅设理、工、商、管类专业的高水平特色名校。学校实行开放性、多元化办学,不断拓宽毕业生就业途径,力争为更好地服务中原经济区和国家中心城市建设贡献力量。 
 
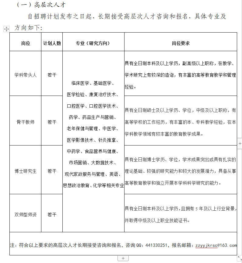
二、招聘岗位及要求
 




 
 
三、应聘方式和程序
 
(一)自招聘计划发布之日起,接受应聘人员咨询和报名。应聘人员需自行下载并填写郑州医药健康职业学院招聘报名登记表(见附件或学校官网公告)。
应聘人员将填写完整的招聘报名登记表、个人简历、身份证、学历证、学位证、学历认证报告(或学历电子注册备案表)、高校学生成绩验证报告(学业成绩单或专业课程目录)、教师资格证书、执业资格证书、职称证(资格证书和职称证有则提供)、工作成绩或科研成果等相关报名材料的电子扫描件形成一个文档,只接受word、PDF格式,不要分开放在多个文件,不要发送压缩包,谢谢合作!
邮箱地址:[email protected]发送邮件主题为“岗位代码+学历+毕业学校+所学专业+姓名”。(例如:0501+研究生+某某大学+口腔医学+王某)。
(二)根据报名情况及简历筛选情况人事处将进行笔试、面试邀约,应聘教学岗老师需准备相关专业试讲(时间控制在8-10分钟),教材及试讲内容自己准备。
 
四、待遇福利
 
1.工资标准按照学校薪资制度执行,提供有竞争力的薪酬,高层次人才“一人一议”。
2.试用期三个月。试用期期满考核合格后,人事关系由郑州市人才交流服务中心代理,办理五险一金。
3.享受年节福利、法定节假日、寒暑假假期。
4.免费班车接送上下班,免费一日三餐,为有需求的教职工提供住宿。
5.为教职工提供学习、培训、晋升等机会。
6.“智汇郑州”人才工程:符合条件人员,学校可协助申请“智汇郑州”人才政策,享受每月1000-1500元生活补贴及5-10万元的购房补贴。
7.需在郑州市落户者,可协助办理郑州市户口。
 
五、注意事项
 
1.应聘人员所提交的各项应聘材料须真实、准确、有效,如有信息不符或弄虚作假的,一经查实取消应聘资格,已签合同的视作无效。
2.应聘人员应确保联系方式准确、畅通。
3.聘用人员须在学校要求的时间内提交材料、办理入职手续。逾期未报到的,将不再保留聘用资格。
4.其他事项:招聘报名及面试不收取任何费用!谨防诈骗!
 
六、联系方式
 
工作地点:郑州新密市超化新区
邮箱:[email protected]
联系人:卢老师、陈老师
联系电话:0371-86575111
学校主页:www.zzyyedu.com
图片